logo
会员中心 繁體中文
  • 首页
  • 关于我们
    • 机构简介
    • 机构文化
    • 机构团队
    • 机构章程
    • 机构设置
    • 机构荣誉
    • 荣誉理事
  • 新闻资讯
    • 机构新闻
    • 媒体报道
    • 行业新闻
    • 视频中心
    • 机构月报
    • 理事监事会
  • 公益项目
    • 阅读推广项目
    • 公益助学项目
    • 志愿服务项目
    • 公众参与
  • 义工团队
    • 义工招募
    • 义工注册
    • 义工培训
  • 支持我们
    • 捐赠我们
    • 成为合作伙伴
  • 信息公开
    • 捐款明细
    • 捐物明细
    • 审计报告
    • 管理制度
    • 证书核查
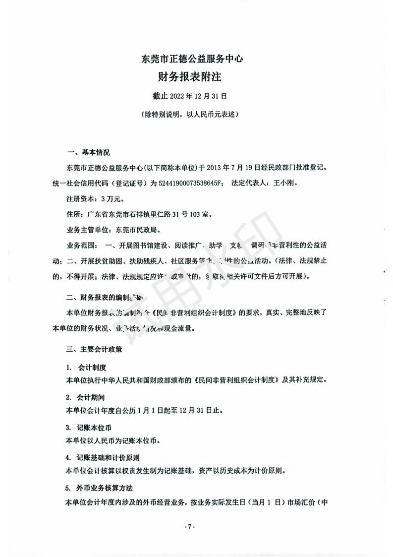
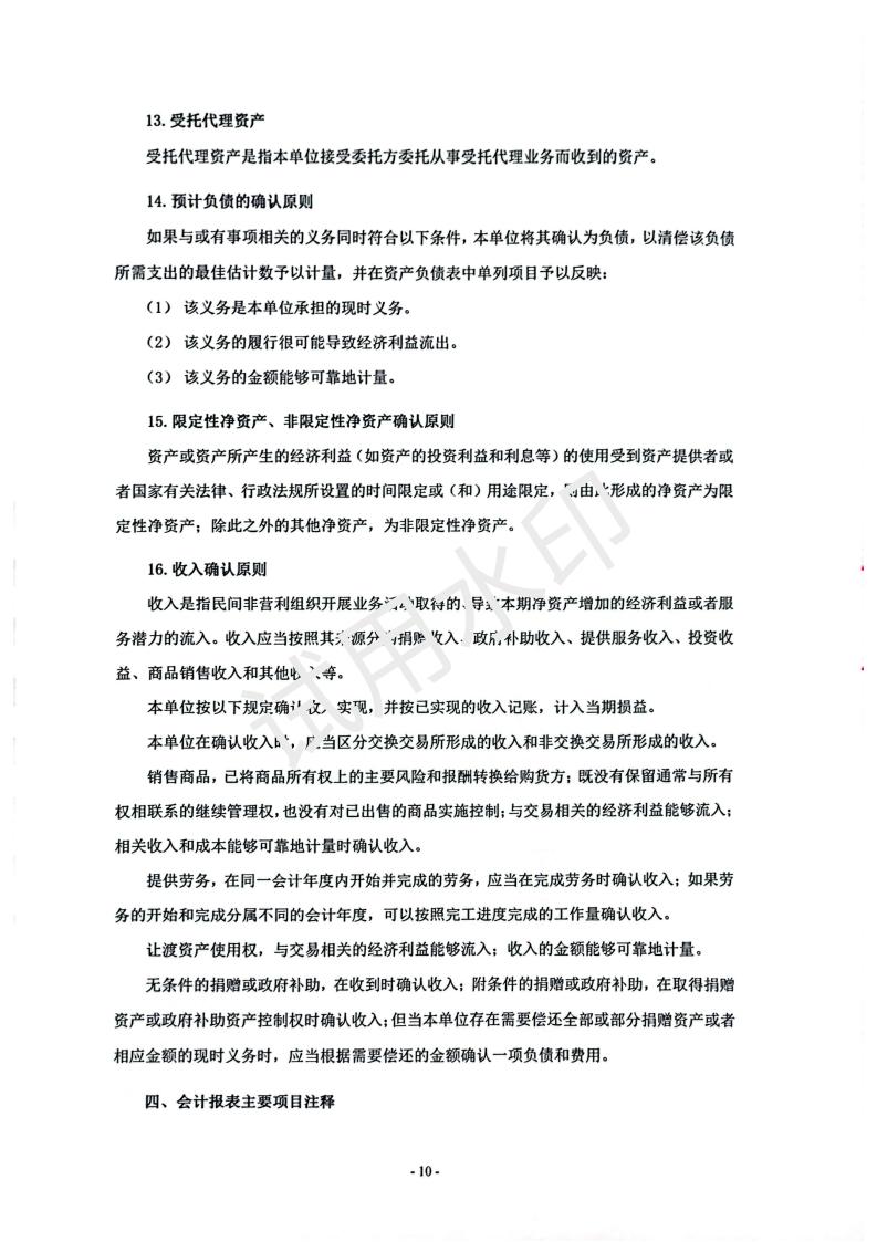
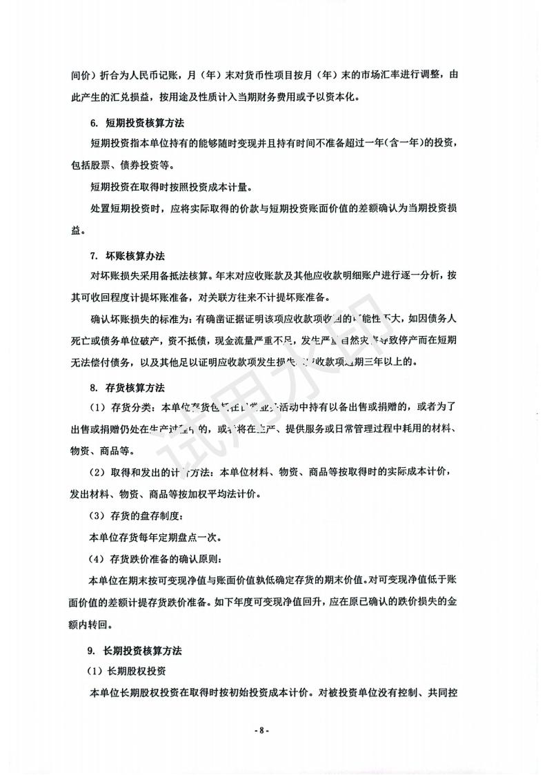
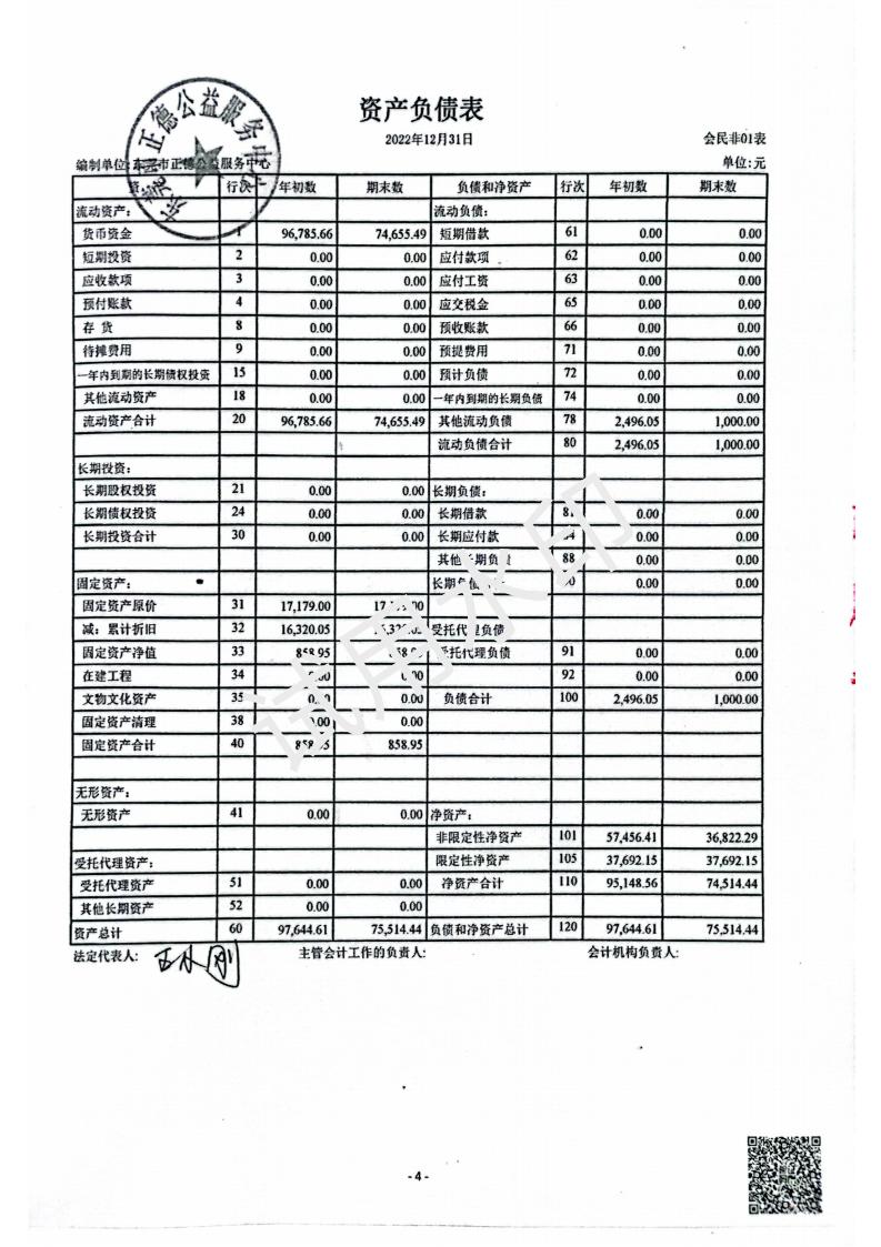
审计报告

审计报告

捐款明细 捐物明细 审计报告 管理制度 证书核查


扫描二维码,成为合作伙伴

合作伙伴提供的资金、物资和智力支持,让我们能够一如既往的坚持使命,让更多的贫困孩子以及弱势群体得到帮助,走向光明。

联系我们

地址:东莞市石排镇里仁路31号103

邮编:523000

邮件:dgzdgy@163.com

电话:13620021886(9:00-12:30 14:30-18:30)

关注我们

微信公众号

关注正德公益

Copyright © 2026 All rights reserved. 东莞市正德公益服务中心    粤ICP备19037011号-1 技术支持:时域科技